关于做好新冠病毒疫苗接种工作的通知
为扎实稳妥做好我校师生及相关工作人员新冠病毒疫苗接种工作,降低人群感染和发病风险,根据《湘潭市新冠病毒疫苗接种工作方案》的精神,结合学校实际,现就做好我校新冠病毒疫苗接种工作相关事项通知如下。
一、总体要求
1.指导思想
以习近平新时代中国特色社会主义思想为指导,全面贯彻党的十九大和十九届二中、三中、四中、五中全会精神,坚持生命至上,把人民群众生命安全和身体健康放在第一位,尊重科学规律,区分轻重缓急,依法依规、积极稳妥、分阶段有序推进疫苗接种工作,有力阻断病毒传播,巩固疫情防控成果,为确保人民群众生命健康、实现经济社会秩序持续全面好转提供有力保障。
2.基本原则
坚持知情、同意、自愿和免费接种的原则。引导并鼓励全体师生积极接种,提高接种意愿。接种过程中充分告知,在知情、同意、自愿的前提下开展接种。现阶段新冠病毒疫苗实施居民免费接种政策。
二、接种对象
2021年3月25日止(含)年满18周岁——2021年3月25日止(不含)未满60周岁(有禁忌症者除外)下列人员:
1.全体在校学生(不含留学生,待政策落实后另行通知)。
2.全体教职工(不含外教,待政策落实后另行通知)。
3.全体临时用工人员(含劳务派遣人员,物业、保安、食堂、门面、电瓶车、银行、维修、通信营业厅工作人员及其他驻校务工人员)。
4.部分退休职工(截止2021年3月25日未满60周岁)。
5.有意愿的家属。
三、接种时间安排
1.第一针接种时间:3月25日-4月1日。
2.第二针接种时间:4月30日前完成(中心医院根据接种第一针的时间另行安排)。
3.学工处、研究生院商教务处统筹安排在校学生具体接种时间(精确到小时),由学工处、研究生院通知。
4.后勤商人事处统筹安排全校在职教职工具体接种时间(精确到小时,3月25日完成),由人事处负责通知到各单位。
5.离退休处商后勤处统筹安排符合接种条件退休人员具体接种时间(精确到小时),由离退处负责通知到接种对象。
6.其他人员由后勤商人事处统筹安排具体接种时间(精确到小时),由后勤通知到各单位。
四、接种地点
南区第二体育馆一楼(休闲广场南侧)。
五、接种前期准备
1.各单位提前通知接种人在学校主页上认真阅读《新冠疫苗接种热点问题解答》《新型冠状病毒疫苗知情同意书》。
2.接种时,在校师生须携带身份证、校园卡和新型冠状病毒疫苗知情同意书(家属由教职工陪同,其他非在校师生须统一提供所在单位证明)。
3.为疫苗接种方便,接种当天请穿宽松衣服(外套里面最好穿短袖衣)。
4.接种前3天、接种后7天不得饮酒。
5.须佩戴口罩进入方舱接种点。
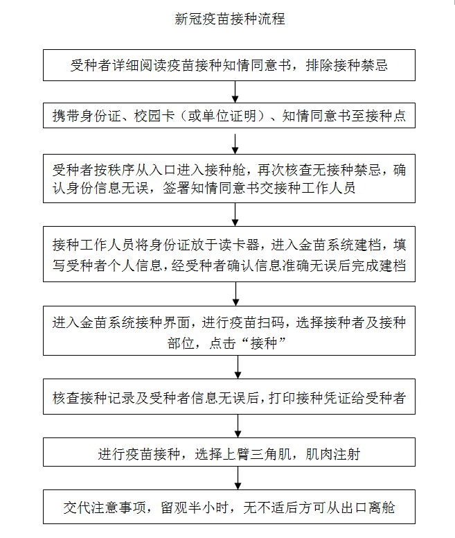
六、接种流程见流程(见下图)

437必赢会员中心
2021年3月22日





